公司新闻
中医药是我国的民族瑰宝,有着悠久的历史,其对维护人类健康作出了巨大贡献。随着我国经济和医疗水平的发展,人们对健康的重视度越来越高,从亚健康、慢性病防治和养生保健的角度来说,中医药有其独到之处,因此也日渐受到广大群众的青睐。那么中药饮片是什么?中药饮片有什么作用?
好想爱你:中医药是我国的民族瑰宝,有着悠久的历史,其对维护人类健康作出了巨大贡献。随着我国经济和医疗水平的发展,人们对健康的重视度越来越高,从亚健康、慢性病防治和养生保健的角度来说,中医药有其独到之处,因此也日渐受到广大群众的青睐。
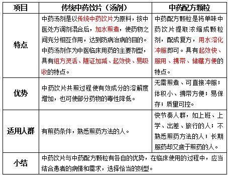
广州市第一人民医院中药房分为两个区域,中药饮片调配区和智能免煎中药配方颗粒调配区。中药在防治某些疾病方面疗效确切,适用人群广泛,对于不想日日煎煮的人们,可考虑试一试中药颗粒,像冲咖啡一样简单哦!
那么,什么是中药饮片?
什么是中药配方颗粒?
它们各自有什么样的特点和优势?
接下来就由市一中药师为您一一介绍!
中药、中药饮片与中药配方颗粒之间的关系
01
中药:指在中医理论的指导下,用于防病、治病并具有康复与保健作用的药物的总称。包括中药材、中药饮片和中成药三大部分。
02
中药饮片:指在中医药理论的指导下,可直接用于调配或制剂的中药材及其加工炮制品。中医临床用药主要为中药饮片和中成药,而中成药的原料亦是中药饮片并非中药材。中药饮片是目前我院中药房调配供应较常用的中药类型,我院中药饮片品种现有400多种,基本为小包装中药饮片,与散装中药饮片相比,具有剂量准确、易于复核、饮片纯净、减少浪费等优势。
03
中药配方颗粒:单味中药配方颗粒是用符合炮制规范的传统中药饮片作为原料,经现代制药技术提取、浓缩、分离、干燥、制粒、包装精制的中药产品,属于新型中药饮片范畴。我院中药配方颗粒品种有280余种,基本可满足临床需求。
我国人口老龄化,随着健康观念和医学模式的转变,中医药在防治常见病、多发病、慢性病及重大疾病中的疗效和作用,日益受到社会的认可和接受。广东地区中医药氛围浓厚,有推广中医药应用的天然优势。因此,通过中医辨证施治,规范、合理地使用中药饮片,让更多人群收益。
来源:广州市第一人民医院
2021-05-29 13:36:50
占有欲:我的前身是中药材,中药材是什么呢?中药材是中药材是指按中医药理论,经采集或采收后进行简单的产地初加工后的药用植物、动物、菌物、矿物等。
我叫中药饮片啦,是中药材经过按中医药理论、中药炮制方法,经过加工炮制后的,可直接用于中医临床的中药。
嗯,大家明白了吧,我就是可以直接用于中医临床的中药。在临床上可以治疗很多西医治不了的疑难杂症!!!
曾经何时,哎,不知道何时开始我的名誉被玷污,假冒、非法生产等,国家局为了维护俺的名誉也曾经做过努力,并且尽了很大的努力,请看曾经为我出台的管理措施:
由于我的主人颇多(全国大大小小有1396家),粗略计算约占整个药企的约1/5。
在国家局实施GMP认证后,于2003年发布了对我的监管。
1.《关于印发中药饮片、医用氧GMP补充规定的通知》2003年01月30日发布,补充了98版GMP原有附录的缺陷,原有附录包括了对无菌药品、非无菌药品、原料药、生物制品、放射性药品和中药制剂等类别药品的生产和质量管理。这是首次对我的关注。
2.在2004年下发了《关于推进中药饮片等类别药品监督实施GMP工作的通知》(国食药监安〔2004〕514号),要求“自2008年1月1日起,所有中药饮片生产企业必须在符合GMP的条件下生产”。给我的主人戴上了紧箍咒。
3.关于加强中药饮片生产监督管理的通知国食药监办[2008]42号,明确了对我的监管措施。仔细回顾一下:
一、自2008年1月1日起,未获得《药品GMP证书》的中药饮片生产企业一律不得从事中药饮片的生产经营活动。中药饮片经营企业、使用单位(药品生产企业、医疗机构)必须从具有《药品GMP证书》的中药饮片生产企业或具有中药饮片经营资质(批发)的药品经营企业购进饮片。
二、使用单位从经营企业购进中药饮片的,必须要求经营企业提供中药饮片生产企业的《药品GMP证书》复印件。
三、凡持有《药品GMP证书》的中药饮片生产企业,必须严格按照工艺规程自行炮制生产,且只能生产销售认证范围内的品种。
四、对违反本通知要求的中药饮片生产企业、经营企业和使用单位,按照《药品管理法》第七十四条查处。
4.关于加强中药饮片监督管理的通知(三部委)国食药监安[2011]25号
加强中药饮片生产经营行为监管生产中药饮片必须持有《药品生产许可证》、《药品GMP证书》;
必须以中药材为起始原料,使用符合药用标准的中药材,并应尽量固定药材产地;
必须严格执行国家药品标准和地方中药饮片炮制规范、工艺规程;
必须在符合药品GMP条件下组织生产,出厂的中药饮片应检验合格,并随货附纸质或电子版的检验报告书。
严禁生产企业外购中药饮片半成品或成品进行分包装或改换包装标签等行为。
严禁经营企业从事饮片分包装、改换标签等活动;
严禁从中药材市场或其他不具备饮片生产经营资质的单位或个人采购中药饮片。
明令规定你们为什么不执行呢?大家都说是钱惹的祸,咱能不能不推卸责任呢?
从自2008年1月1日起,所有中药饮片生产企业必须在符合GMP的条件下生产。
由各省级认证机构进行GMP认证、发许可证和日常监管(2002年开始两级认证制度)。
我很困惑,国家局在所有的文件中一直强调对我的监管,为什么那么多人对我不重视?有人说按常规出牌他们企业就活不下去,难道是国家监管出了错??
中药饮片质量标准执行三级标准:
5.药典第二增补本:山药、牛膝、粉葛、天冬、天麻、天花粉、白及、白芍、白术、党参等10种中药材及其饮片中亚硫酸盐残留量(以二氧化硫计)不得过400mg/kg的限量(这是依据:世卫组织及FAO组织标准500mg/kg制定的,但是这不是安全用量,我不希望用硫磺熏蒸,必须熏蒸的注意掌握用量,千万要控制好残留,我不想再受到任何伤害)。
这个规定从2013年12月1日起实施。亲们你们落实的怎么样哦?
6.国家食品药品监督管理总局关于发布《药品生产质量管理规范(2010年修订)》中药饮片等3个附录的公告(第32号),自2014年7月1日起施行。
来源:蒲公英
2021-05-29 13:32:01
随心随缘:我国将药品分为化学药品、中成药、中药饮片、生物制剂四种类型。从广义上讲,中药又包括中药材、中药饮片和中成药三种类型。中成药和中药饮片两者属药品范畴,一直以来,人们通常都以“中药”冠之,从而导致二者名称混淆不清,根据工作实践,应读者要求,今天小编就简要阐述下中药饮片和中成药的关系和区别。
中药饮片和中成药的概念
1.中药饮片中药在古代主要是煎煮制成汤剂后饮用,由此出现了“饮片”这一称谓。历来是根据中药材的性质和临床用药的需要对其进行必要的再次加工处理,使之成为薄片,截段,块状或粉末状不同工艺形式,或经过特殊的炮制,可以直接用于制剂,用于药方配方用。
2.中成药中成药源自经方,考虑方中药物的特性,如有效成分是否可溶于水,干燥后是否可以碾碎等因素,还结合临床对该处方的要求,如治疗的快慢等,选择适合的剂型,最终制成丸剂,膏剂或现代的片剂,胶囊剂等,以方便储存携带和服用,这样的制剂就叫做中成药。
一、中药饮片
中药饮片是指在中医药理论的指导下,可直接用于调配或制剂的中药材及其中药材的加工炮制品。中医临床用来治病的药物是中药饮片和中成药,而中成药的原料亦是中药饮片并非中药材。
《中国药典》规定:药材炮制系指将药材净制、切制、炮炙处理制成一定规格的饮片以适应医疗要求及调配、制剂的需要,保证用药安全有效。
长期以来中药饮片概念大致有三种观点:
1.根据“饮片”一词的出处,即清代吴仪洛在《本草从新》中“药肆中俱切为饮片”的说法,很多人认为“凡动过刀的即为饮片”;
2.某些中药材专业市场和城乡集贸市场药材经营户认为只有经过复杂加工炮炙工序的成品才是饮片,仅经净制、切制方法加工而成的应称为“切片”,而不应按“饮片”管理;
3.根据《药典》定义,“饮片是指经过加工炮制的中药材,可直接用于调配或制剂”。
中药饮片包括了部分经产地加工的中药切片(包括切段、块、瓣),原形药材饮片以及经过切制(在产地加工的基础上)、炮制的饮片。
二、中成药
中成药是指根据疗效确切、应用范围广泛的处方、验方和秘方,以中药饮片为原料配制加工而成的药品。中成药剂型由过去的膏、丹、丸、散粗放制作发展到片剂、冲剂、胶囊、以及包括滴丸、贴膜、气雾剂和注射剂等各种剂型,并能有效地控制药品的质量和批量进行生产,是经国家药品监督管理部门批准的商品化的一类中药制剂。
中成药和中药饮片的主要区别:
1、管理方式不同:中药饮片和中成药实行不同的专项药品生产质量管理(GMP)规范。中药饮片不执行批准文号管理,2015年中国药典一部收载中药材和中药饮片共计618种,基本可以满足临床需求,中国药典一部和炮制规范是所有企业生产饮片的通用标准。企业只要经过饮片专项GMP认证,获得监管部门备案批准即可以按照药典一部或炮制规范标准生产中药饮片。中药饮片产品包装仅需标注品名、规格、产地、执行标准、产品批号、生产日期即可。
中成药则必须由生产厂家按照《药品注册管理办法》进行注册,国家实行批准文号管理,同一种中成药不同批准文号算一个独立品种,属于注册企业专有。同化学药品一样,中成药包装上需要标注国药准字、适应症、有效期、不良反应、禁忌症等内容。我国目前约有65000个中成药批准文号分布不同厂家。
2、生产工艺不同:中药饮片一般将中药材进行洗、切、蒸、干燥等炮制(包括切制、醋制、炒制、煅制、粉碎等)工艺,制成性状如片状、段状、块状、粉末状等规格,基本保持了原药材的形态和性味。而中成药生产有按传统制作方法制成蜜丸、水丸、冲剂、糖浆、膏药等剂型,更多的是采用现代提取制药方法制成片剂、针剂、胶囊、口服液等剂型。
3、处方服用不同:中药饮片一般需要专业的中医诊断后按照“君臣佐使”理论进行组方配伍,最常见的使用方法是水煎,另外一些特殊饮片,可以采取冲服、烊化、另煎兑付、包煎等不同的用药形式。而中成药一般制作成了口服剂、针剂、外用制剂等剂型,携带和服用要方便很多。我国目前中成药处方的70%都是由西医开具出去的。
4、医改政策不同:目前中成药和化学药一样,统一执行招标挂网采购制度,在医院零加成销售,由于有效性不确定、用药安全尤其是中药注射剂不良反应事件频发等原因,目前医疗机构对中成药的采购和使用持谨慎态度。但是中医药是我国特有的诊疗技术,传统中医药已被提升为国家战略规划层面,作为传统中医治疗的专用药,中药饮片享受不占药比、不执行零差价、企业自主定价和医院自主采购的特殊扶持政策。
综上所述,从中成药和中药饮片在生产管理方式、生产工艺剂型、处方使用方法、以及医改进程中的政策四个方面做了分析和总结,希望对朋友们有所帮助。
来源:美威中药饮片
2021-05-29 13:30:56
奋斗吧是不是可以喝的中药啊,看名字像这个意思啊,中药材是指按中医药理论,经采集或采收后进行简单的产地初加工后的药用植物、那么饮片应该就是加工后可以加入水里喝的中药吧,应该是这样。